Сегодня 27 апреля 2026
18+
MWC 2018 2018 Computex IFA 2018
реклама
Материнские платы

Обзор и тестирование материнской платы Gigabyte GA-Z97N-WIFI

⇣ Содержание

#Предисловие

Вслед за весьма удачной Gigabyte GA-H97-D3H сегодня мы изучим и протестируем модель Gigabyte GA-Z97N-WIFI. Несмотря на тот факт, что данная материнская плата основана на более продвинутом и функциональном чипсете Intel Z97 Express, она относится к стандарту mini-ITX, а значит, возможности её расширения куда скромнее, нежели у Gigabyte GA-H97-D3H. Однако и сам производитель позиционирует эту «малышку» как основу для компактного игрового центра, оснащённого самыми современными сетевыми интерфейсами.

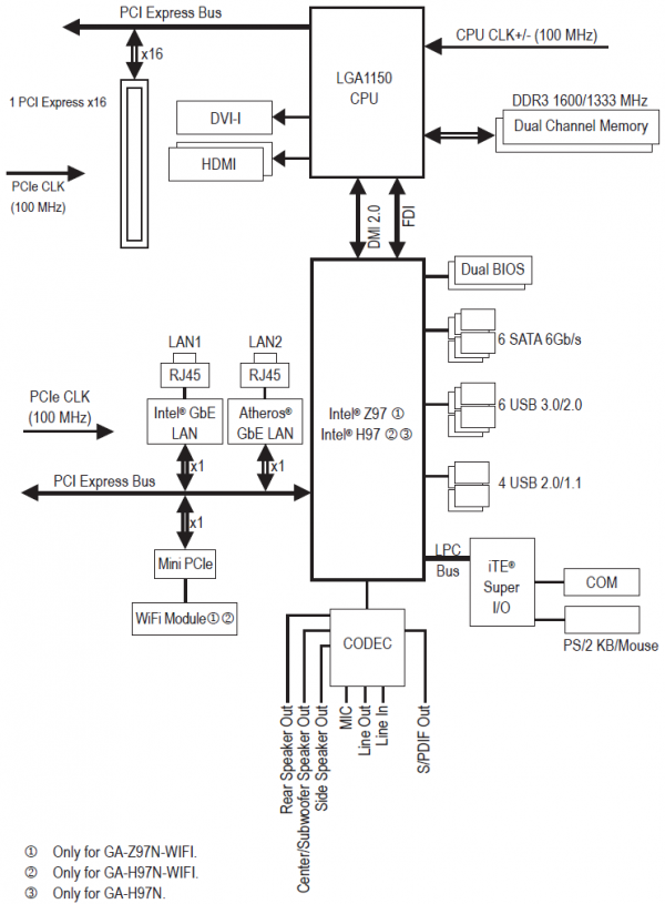
#Технические характеристики и рекомендованная стоимость

Технические характеристики материнской платы Gigabyte GA-Z97N-WIFI rev.1.0 приведены в таблице.

Gigabyte GA-Z97N-WIFI rev.1.0
Процессор Процессоры Intel Core i7 / Core i5 / Core i3 / Pentium / Celeron
в исполнении LGA1150 (четвёртое, обновлённое четвёртое и пятое поколения микроархитектуры Core)
Чипсет Intel Z97 Express
Подсистема памяти 2 × DIMM DDR3 (non-ECC) не буферизованной памяти объёмом до 16 Гбайт;
двухканальный режим работы памяти;
поддержка 1333-3100 МГц;
поддержка XMP (Extreme Memory Profile).
Графический интерфейс Интегрированное графическое ядро процессора позволяет использовать порты HDMI версии 1.4а и DVI-I.
Поддерживаются разрешения до 4096 × 2160 пикселей включительно.
Аудиоподсистема 2/4/5.1/7.1-канальный HD-аудиокодек Realtek ALC892;
поддержка S/PDIF Out.
Сетевой
интерфейс
Сетевой контроллер Intel Gigabit LAN (10/100/1000 Мбит);
сетевой контроллер Atheros Gigabit LAN (10/100/1000 Мбит).
Модуль беспроводной связи Wi-Fi 802.11 a/b/g/n/ac;
Bluetooth 4.0, 3.0+HS, 2.1+EDR.
Разъёмы для плат расширения 1 слот PCI Express x16, режим работы x16/x8, Gen 3;
1 слот mini-PCI для модуля беспроводной связи.
Интерфейсы накопителей Чипсет Intel Z97 Express: 6 × SATA 3, пропускная способность до 6 Гбит/с;
поддержка RAID 0, RAID 1, RAID 5, RAID 10, Intel Rapid Storage и Intel Smart Response, NCQ, AHCI и Hot Plug.
Интерфейс US Чипсет Intel Z97 Express:
6 USB 3.0/2.0 (4 – на задней панели, 2 порта подключаются к соответствующим разъёмам на системной плате);
4 USB 2.0/1.1 (2 – на задней панели, 2 порта подключаются к соответствующим разъёмам на системной плате)
Внутренние разъёмы на системной плате разъём для подключения датчика вскрытия корпуса;
6 × SATA 6Gb/s разъёмов;
4-контактный разъём ATX 12 В;
разъём для вентилятора ЦП;
группа разъёмов фронтальной панели;
24-контактный ATX-разъем;
аудио разъём на передней панели;
разъём USB 3.0/2.0;
разъём для подключения системного вентилятора;
COM-порт;
перемычка для сброса CMOS;
разъём S/P-DIF Out;
разъём USB 2.0/1.1.
Разъёмы и кнопки на задней панели 1 порт PS/2 для подключения клавиатуры или мыши;
4 порта USB 3.0/2.0;
2 порта USB 2.0/1.1;
2 порта HDMI;
1 порт DVI-I;
2 сетевых LAN-розетки RJ-45;
1 оптический S/PDIF-выход;
2 × SMA-коннектора для антенн (2T2R);
5 аудиоразъёмов (Center/Subwoofer Speaker Out, Rear Speaker Out, Line In, Line Out, Mic In).
Микросхема
I/O-контроллера
IT8620E
BIOS 2 × 64 Мбит AMI UEFI BIOS с графической оболочкой (SD/HD/Full HD);
поддержка DualBIOS;
PnP 1.0a, DMI 2.7, WfM 2.0, SM BIOS 2.7, ACPI 5.0.
Фирменные функции, технологии и особенности поддержка APP Center;
фирменная утилита Q-Flash;
поддержка Xpress Install;
поддержка Smart Switch;
поддержка фирменной технологии GIGABYTE On/Off Charge;
фирменная утилита @BIOS;
фирменная функция EZ Setup;
фирменная функция Smart Recovery 2;
фирменная утилита EasyTune;
фирменная утилита USB Blocker;
Smart TimeLock;
Fast Boot;
поддержка облачной станции (Cloud Station);
обозреватель информации о системе.
Операционная система Microsoft Windows 8.1/8/7
Форм-фактор, габариты (мм) Mini-ITX, 170 × 170
Минимальная розничная стоимость*, руб. 6 600

* По данным «Яндекс.Маркета» за 03.01.2015.

#Упаковка и комплектация

Компактная коробка оформлена в стандартном для компании Gigabyte стиле. Основная информация о плате изложена на лицевой стороне, а обратная сторона расскажет потенциальному покупателю обо всех особенностях устройства, его достоинствах и технических характеристиках.

На одном из торцов коробки приклеен стикер с серийным номером платы и перечислением её характеристик.

В комплект поставки платы входит заглушка интерфейсной панели, два SATA-кабеля с защёлками, инструкция по установке, антенна Wi-Fi-модуля и два компакт-диска с программным обеспечением.

Отдельно хочется отметить очень стильную антенну с двумя позолоченными разъёмами для подключения.

Плата выпускается на Тайване и в зарубежных онлайн-магазинах стоит 138 долларов США. В России на момент публикации статьи данную модель можно было купить за 6 600 рублей, тогда как средняя цена составляла 8 600. Гарантийный срок — 3 года.

#Особенности конструкции

Gigabyte GA-Z97N-WIFI — очень компактная плата, относящаяся к стандарту mini-ITX. Иными словами, её габариты равны 170 × 170 мм, так что по мере изучения GA-Z97N-WIFI всё сильнее проникаешься уважением к инженерам, сумевшим на таком маленьком куске чёрного текстолита создать столь функциональную системную плату, не прибегая к переходу в третье измерение, которым воспользовались в ASUS.

Обратная сторона выглядит вполне стандартно: увидеть здесь можно только усилительную пластину и несколько стабилизирующих элементов.

Для крепления платы в корпусе системного блока в текстолите имеются четыре отверстия.

На интерфейсной панели можно увидеть универсальный PS/2-выход, соседствующий с двумя портами USB 2.0, видеовыход DVI-I и два разъёма для Wi-Fi-антенны, два видеовыхода HDMI, четыре порта USB 3.0, два сетевых порта LAN (RJ-45), а также панель с пятью аудиовыходами и одним оптическим S/P-DIF out.

Дополним внешний осмотр платы инструкцией по эксплуатации и схемой расположения её основных элементов.

Процессорный разъём LGA1150 вкупе с чипсетом Intel Z97 Express поддерживает все процессоры Intel Core четвёртого поколения семейства Haswell.

Как и в ранее рассмотренной нами модели Gigabyte GA-H97-D3H, контакты разъёма имеют золотое напыление толщиной 15 мкм, в пять раз превышающее толщину типового слоя и повышающее надёжность соединений, защиту от коррозии и стабильность работы.

Кроме того, в системе питания процессора также используются твердотельные конденсаторы, МОП-транзисторы с низким сопротивлением и дроссели с ферритовым сердечником, то есть все те компоненты, которыми оснащаются флагманские материнские платы Gigabyte для рекордного разгона процессоров.

На плате установлены два разъёма DIMM для модулей оперативной памяти стандарта DDR3 (non-ECC), способные работать в двухканальном режиме с максимальным объёмом по 8 Гбайт на каждый модуль.

Официально поддерживаются модули памяти с частотой 1333 и 1600 МГц и XMP-профилями, однако плата позволяет разгонять память до частоты 3100 МГц. Список официально совместимых модулей памяти можно скачать отсюда.

Функциональные возможности чипсета Intel Z97 Express таковы, что Gigabyte GA-Z97N-WIFI не испытывает проблем с числом линий PCI Express.

На нижней кромке платы установлен разъём PCI Express 3.0 x16, реализованный посредством контроллера процессора Haswell.

Как вы уже поняли, в случае, когда дискретная видеокарта не используется, к видеовыходам материнской платы Gigabyte GA-Z97N-WIFI могут быть одновременно подключены до трёх мониторов с максимальным разрешением до 4096 × 2160 пикселей.

Переключение между видеовыходами осуществляется парой микросхем PTN3360DBS производства NXP Semiconductors.

Питание обеспечивается посредством 24-контактного и 4-контактного разъёмов.

Использование в текстолите платы стекловолокна нового поколения с более плотными узлами переплетения, а также встроенной защиты от перепадов напряжения и отключения электропитания в рамках концепции Ultra Durable должно обеспечить Gigabyte GA-Z97N-WIFI стабильность и долговечность при самых высоких нагрузках.

Система питания процессора построена по четырёхфазной схеме. Две дополнительные фазы, отведённые, по всей видимости, на оперативную память и силовые цепи, распаяны у верхнего края текстолита.

За управление питанием отвечает цифровой ШИМ-контроллер Intersil ISL95820CRTZ.

Рядом со слотами для оперативной памяти распаяны разъёмы для подключения USB 2.0 и 3.0, а также колодка с коннекторами для фронтальной панели.

Для организации дисковой подсистемы Gigabyte GA-Z97N-WIFI оснащена сразу шестью портами SATA-3 с пропускной способностью до 6 Гбит/с, поддержкой RAID 0, RAID 1, RAID 5, RAID 10, Intel Rapid Storage и Intel Smart Response, NCQ, AHCI и Hot Plug.

За функции мониторинга, управления вентиляторами и портами PS/2 и COM на плате отвечает контроллер ITE 8620E.

Звуковые возможности реализованы через HD-аудиокодек Realtek ALC892, поддерживающий аудиосистемы форматов 2/4/5.1/7.1.

В дополнение к стандартному гигабитному LAN-контроллеру Intel WG1217V на плате установлен контроллер Qualcomm Atheros 8161.

Наконец, ключевая особенность платы — поддержка сетей Wi-Fi и Bluetooth 4.0 — реализована контроллером Intel Dual Band Wireless-AC 7260 Plus Bluetooth, установленным в слот mini-PCI Express.

Он поддерживает стандарты беспроводной связи 802.11 a/b/g/n/ac, а также технологию передачи аудио- и видеосигнала Intel WiDi. Этот контроллер способен обеспечивать скорость передачи данных до 867 Мбит/с и работать в двухдиапазонном режиме 2,4 ГГц/5,0 ГГц.

Добавим, что на плате реализованы два четырёхконтактных разъёма для подключения вентиляторов и две микросхемы BIOS (технология Gigabyte DualBIOS).

Следующая страница →
 
⇣ Содержание
Если Вы заметили ошибку — выделите ее мышью и нажмите CTRL+ENTER.

window-new
Soft
Hard
Тренды 🔥
Акции IBM упали из-за нежелания компании увеличить прогноз выручки 13 ч.
OpenAI и Anthropic начали активно привлекать маркетинговые кадры из других компаний 20 ч.
Новая статья: REPLACED — любовь и ненависть в Феникс-Сити. Рецензия 26-04 00:07
Новая статья: Gamesblender № 773: ремейк ACIV: Black Flag, битва за игры в Брюсселе и экранизация Elden Ring 25-04 23:34
Люди стали говорить на 28 % меньше — виноваты смартфоны и интернет, а пандемия лишь усилили спад 25-04 21:07
AMD выпустила систему разгона памяти EXPO 1.2 — потенциал она раскроет на Zen 6 25-04 16:19
В «Play Маркете» обнаружены десятки приложений с вирусом NoVoice — их скачали 2,3 млн раз 25-04 12:52
Microsoft позволит бесконечно откладывать обновления Windows 11 в течение 35-дневного периода 25-04 12:44
Google инвестирует в Anthropic $40 млрд и предоставит 5 ГВт вычислительных мощностей на фоне обострившейся ИИ-гонки 25-04 06:50
Запустился мессенджер XChat от Илона Маска — обещано сквозное шифрование, секретные чаты, звонки и встроенный Grok 25-04 06:42